首页 | 版面导航 | 标题导航
   第01版:头版
   第02版:数字
   第03版:新闻
   第04版:新闻
   第05版:特别报道
   第06版:新闻
   第07版:新闻
   第08版:新闻
   第09版:新闻
   第10版:新闻
   第11版:专题
   第12版:专题
   第13版:新闻
   第14版:新闻
   第15版:社会创新
   第16版:寻找 传统
《明星公益操作指南(2021)》在京发布

版面目录

第01版
头版

第02版
数字

第03版
新闻

第04版
新闻

第05版
特别报道

第06版
新闻

第07版
新闻

第08版
新闻

第09版
新闻

第10版
新闻

第11版
专题

第12版
专题

第13版
新闻

第14版
新闻

第15版
社会创新

第16版
寻找 传统

新闻内容
2021年06月08日 星期二上一期下一期
《明星公益操作指南(2021)》在京发布
明星公益面临专业化、标准化、规范化和可持续化发展的挑战

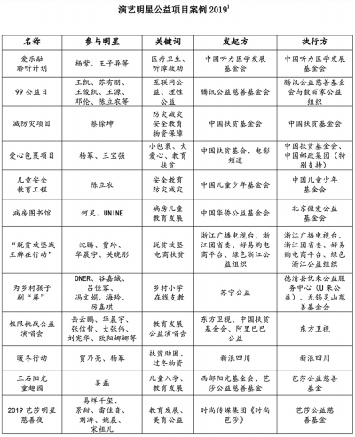
    演艺明星公益项目案例2019

    ■ 本报记者 李庆

    5月26日下午,由中国扶贫基金会、深圳国际公益学院联合在京发布《明星公益操作指南(2021)》(以下简称《指南》)。该《指南》旨在为有意开展公益活动的演艺界知名人士及其团队提供公益 基础知识、实践步骤、公益案例和相关资源索引等相关实操知识。

    中国扶贫基金会于2020年与深圳国际公益学院开展对明星公益专业化、规范化发展的调研与探讨,希望通过编撰《指南》助力更多有影响力的演艺界人士投身参与中国公益 事业和助力全面乡村振兴贡献力量。

    《指南》显示,我国“明星公益”面临专业化、标准化、规范化和可持续化发展的挑战。

    “明星公益”发展

    面临四大问题

    据《指南》介绍,明星参与公益有两百余年的历史,在国际上可以追溯到18世纪,中国则可追溯到19世纪30年救国运动中。建国后,成规模的明星公益集中在改革开放后,主要以“义演类捐款”的方式参与公益活动;2005年全国人大政府工作报告中提出了“支持 事业”的理念,明星公益进入较为规范的组织管理阶段。2008年,中国 正式迈入全民参与的时代,明星们借助网络媒体传播的优势和自身的影响力,与基金会、企业、媒体、政府合作,并且发挥粉丝团体的力量,在受众群体中传播公益理念,为弱势群体提供了有力的帮助。

    《指南》课题组自2020年7月底展开调研,在访谈过程,课题组发现当前“明星公益”面临4个主要问题。一是中国演艺工作者蕴含巨大的公益潜能,但开发不足。例如一些机构邀请“明星”参与公益,专业服务和指导不够,项目反馈不足,事后跟进少。二是社会对“明星”关注度高,但较少挖掘其背后的公益初心和社会价值。三是“明星”及其团队面临“如何选择合作伙伴”“参与中有哪些风险”“哪些形式的公益可以参与”等困惑,但鲜少有人为其提供专业服务。四是明星及其团队对公益认知相对陌生,往往怕“踩雷”,缺少简洁易懂的专业工具便于其快速入门,规范地参与公益。

    针对上述问题,《指南》为演艺界人士及其团队提供“科普”服务,普及“如何做公益”“如何衡量好机构、好项目”“做公益涉及的法律法规有哪些”等方面的知识。

    《指南》内容偏常识性、工具性、指导性

    《指南》分为“ 的价值”“公益 伦理”“公益入门ABC”“ 活动参与方式”“公益项目管理”“公益项目财务管理”“ 活动风险控制”7个章节,并在知识点后附有相关案例。

    第一章《 的价值》从社会价值、经济价值、全球治理价值、文化与文明价值、个人成长价值五个方面探讨明星参与公益 的意义。

    公益伦理是在对弱势群体实施人道救助的公益活动中调节公益行为主体和客体各方面关系的道德原则和规范的总和,是在公益活动中应遵循的道德规范体系。

    第二章《公益 伦理》介绍从事公益 事业的五个基本原则,即诚实、尊重、正直、透明、负责,以及公益 实践中需要重视的理念。以确保公益活动的正常进行和实现公益的价值。

    自第三章开始,进入公益技能的阐述。踏入公益之门,首先要熟悉一些常见的名词,了解公益发心与公益行动之间必须熟知的常识。《公益入门ABC》辨析公益 活动的含义,梳理公益 相关法律法规,说明常用财务名词和公益 信息公开责任,介绍当前主流的公益组织评估方式。

    例如,随着信息技术的发展,社会需求、公益 组织开放度的增加, 活动的参与方式渐趋多元。如何选择适合明星参与的 活动?如何在参与过程中发扬志愿精神,同时保护自身权益?《指南》还阐述了参与随手公益、机构代言、担任理事、公益捐赠、设立专项基金和基金会这些不同公益 活动的要点和注意事项。

    第五章《公益项目管理》和第六章《公益项目财务管理》是该《指南》的核心部分,也是明星和明星团队参与公益时,对项目本身、对组织、对整个生态来说都在追求更高的执行效率和更好的社会效益的有力保障。

    做好公益项目管理可以保障项目内部运作井井有条,无论员工还是志愿者都可以清晰角色和责任定位,让流程更加标准化,使受益者获得相对一致的服务,带来高质量的项目结果。第五章集中介绍项目立项、实施、监测评估包含的工作内容与相关制度建设。

    第六章《公益项目财务管理》介绍公益项目财务管理的法律依据、制度建设、项目预算要点和项目财务报告应包含的内容。 资金属于社会资金,是国家发展社会福利事业、公益事业资金的重要补充。开展 项目活动前应制订项目的资助标准及该项目直接相关的运行成本的支付标准、列支原则、审批程序。

    事实上, 和其他活动一样存在风险,作为明星这样一个高曝光度的群体来说,在组织或参与 活动中,更应快速、便捷的掌握风险控制的关键点,认识、评估和管理风险。第七章《 活动风险控制》提供合规风险、声誉风险和影响力风险三个方面的风险控制手段。

    为加强工具性,《指南》最后附有演艺明星公益案例、历届中华 奖爱心项目、公益 主要网站等,以便明星和明星团队参与公益时迅速找到与自身需求相配的类似项目,找到寻求答案的信息支持。

    明星参与公益注意事项

     活动的参与方式,随着互联网技术的发展和社会需求、公益 组织开放度的增加,越发多元。如何选择适合明星参与的 活动?如何在参与过程中发扬志愿精神,同时保护自身权益?

    《指南》显示,明星参与随手公益的形式越来越呈多元化形式,捐赠时间、精力和知识,运用自身影响力,带动社会良好风气。比如,出席公益筹款活动,通过 义演、公益跑、 晚宴等方式;带动公益理念传播,通过录制视频、公益广告、制作海报、自媒体转发直播读书、演讲、参与线上活动等方式;亲身参与到公益行动中,通过探访、支教、做志愿者等方式。

    《指南》建议,明星在参与这些 活动前需做好五方面的准备工作:

    (一)要对合作方的身份(合法性)、资质、能力、信用等进行甄别考察,要在合作前对合作方进行必要的调查了解,比如主管部门、年审情况、财务状况、社会公信力、品牌健康度等;

    (二)要对 活动的合规性进行考察,合作内容认真审核、做好风险评估,所参与的 活动涉及相关许可、备案的,要先取得许可证、履行备案手续;

    (三)接触有类似 活动经验的人士,建立咨询渠道;

    (四)提前与合作方沟通安全问题,确保活动场所、相关设施设备符合安全要求,消除各类安全隐患;

    (五)提前签订协议,明确各方权利义务,对合作项目全程监督。

    除了做好活动前的准备工作外,明星在做公益时需注重参与过程中保持良好的个人形象。首先,要保障尊重受益人、志愿者的人格尊严,保护社会公共利益和相关当事人的合法权益;其次,需做到言行一致,过往与未来的言论行动与所参与的 活动相符;再次,不触及违背社会公德、危害国家安全、伤害民族感情、侵害他人隐私、损害社会公共利益和他人合法权益的活动;最后,参加 活动时不夹杂营利目的,包括:不将公益机构的名称、公益项目品牌等应当用于公益目的的无形资产用于非公益目的;不直接宣传、促销、销售企业的产品;不为企业及其产品提供信誉或者质量担保等等。

Baidu
map