首页 | 版面导航 | 标题导航
   第01版:封面
   第02版:数字
   第03版:新闻
   第04版:新闻
   第05版:新闻
   第06版:新闻
   第07版:新闻
   第08版:封面报道
   第10版:专题
   第11版:专题
   第12版:专题
   第13版:专题
   第14版:国际·案例
   第15版:益言堂
   第16版:寻找 传统
法草案二次审议稿修改稿征求意见

版面目录

第01版
封面

第02版
数字

第03版
新闻

第04版
新闻

第05版
新闻

第06版
新闻

第07版
新闻

第08版
封面报道

第10版
专题

第11版
专题

第12版
专题

第13版
专题

第14版
国际·案例

第15版
益言堂

第16版
寻找 传统

新闻内容
2016年01月19日 星期二上一期下一期
法草案二次审议稿修改稿征求意见
对一审稿作出多处修改

    ■ 本报记者 王勇

    2015年12月,第十二届全国人大常委会第十八次会议审议了 法草案二次审议稿,并决定将草案提请十二届全国人大四次会议审议。2016年1月, 法草案二次审议稿修改稿在中国人大网公布,向社会公开征求意见,截止日期为2016年1月31日。

    相对于草案一审稿,二审稿修改稿有了不少变动,主要包括: 组织界定增加公益性要求; 募捐两年考察期条件有变化;网络募捐平台范围受限; 信托受托人排除金融机构和自然人;细化税收优惠条款等等。

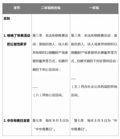
    明确 的公益性要求

    二审稿修改稿增加了“公益”的概念。

    二审稿修改稿第三条在解释“ 活动”时指出:本法所称 活动,是指自然人、法人和其他组织以捐赠财产或者提供服务等方式,自愿开展的下列公益活动:(一)扶贫、济困;(二)扶老、救孤、恤病、助残;(三)救助自然灾害、事故灾难和公共卫生事件等突发事件造成的损害;(四)促进教育、科学、文化、卫生、体育等事业的发展;(五)防治污染和其他公害,保护和改善生态环境;(六)其他公益活动。

    此条出现了两处“公益活动”,在原来的一审稿中则分别是“非营利活动”和“符合社会公共利益的其他活动”。

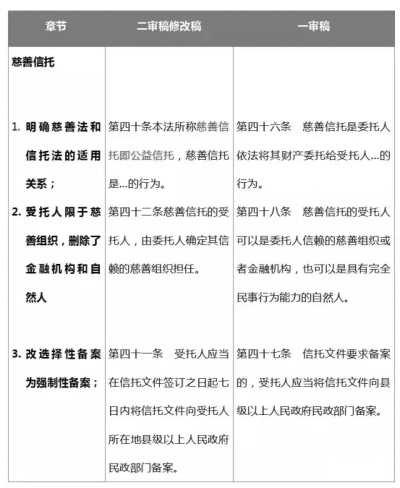
    “ 信托”一章则开门见山指出“本法所称 信托即公益信托”。与此同时, 信托的受托人范围被缩小,一审稿规定, 信托的受托人可以是委托人信赖的 组织或者金融机构,也可以是具有完全民事行为能力的自然人,而二审稿将 信托受托人的范围缩小为 组织。

    信托文件备案的要求被提高。由原来的“信托文件要求备案的,受托人应当将信托文件向县级以上人民政府民政部门备案”调整为“受托人应当在信托文件签订之日起七日内将信托文件向受托人所在的县级以上人民政府民政部门备案”。

    第四条同样强调,开展 活动,应当遵循合法、自愿、诚信、非营利的原则,不得违背社会公德,不得损害社会公共利益和他人合法权益。

    此外,“中华 日”也由每年3月5日调整为每年9月5日。

    捋顺 组织与社会组织关系

    一审稿规定 组织是指“依法登记,以开展 活动为宗旨的非营利组织”。对此,众多公益人士表示,“ 组织”或难以与原有的基金会、社会团体等组织形式对接。

    二审稿修改稿在第二章“ 组织”中规定:“本法所称 组织,是指依法成立,以开展 活动为宗旨的基金会、社会团体、社会服务机构等非营利组织。”增加了“基金会、社会团体、社会服务机构等”,捋顺了 组织与已经成立的社会组织的关系。

    此外,对于已设立的社会组织如何转为 组织的问题,二审稿由原先的“变更登记”改为“认定”,同时还要求“符合 组织条件的,准予认定并向社会公告;不符合 组织条件的,不予认定并书面说明理由”。可操作性大大增强。

    募捐资格规定发生多处变化

     法草案公布之后, 组织和个人的募捐资格问题备受关注。

    一审稿规定:“依法登记满两年、运作规范的 组织,可以向原登记的民政部门申请公开募捐资格证书。民政部门经审查,没有发现其受到本法规定行政处罚的,应当发给公开募捐资格证书。”

    二审稿修改稿则修改为:“ 组织开展公开募捐,应当取得公开募捐资格。依法登记满二年的 组织,可以向原登记的民政部门申请公开募捐资格证书。 组织内部治理结构健全、运作规范的,民政部门应当自受理申请之日起六十日内发给公开募捐资格证书。”

    一审稿还规定 组织开展公募募捐,应该在其登记的民政部门行政管理区域内进行,公开募捐可以采取下列方式:(一)在当地公共场所设置募捐箱;(二)在当地举办义演、义赛、义卖、义展、义拍、 晚会等;(三)通过当地广播、电视、报刊等媒体发布募捐信息;(四)其他公开募捐方式。

    二审稿修改稿删除了上述公募方式中的三处“当地”,规定:“ 组织采取前款第一项、第二项规定的方式开展公开募捐的,应当在其登记的民政部门管辖区域内进行,但捐赠人的捐赠行为不受地域限制。”

    除此之外,一审稿也对互联网募捐做了如下规定:“具有公开募捐资格的 组织,可以通过互联网开展募捐。在省级以上民政部门登记的 组织,可以通过其网站或者其他网站开展募捐。在设区的市和县级民政部门登记的 组织,可以在其登记的民政部门建立或者指定的 信息平台开展互联网募捐。”

    二审稿修改稿则修改为:“ 组织通过互联网开展募捐的,应当在民政部门统一或者指定的 信息平台发布募捐信息;其中,在省级以上民政部门登记的 组织也可以在其网站发布募捐信息。”

    一审稿中的第三十一条对个人公开募捐所做规定曾引来不少争议:“不具有公开募捐资格的组织或者个人,不得采取公开募捐方式开展公开募捐,但可以与有公开募捐资格的 组织合作开展公开募捐,募得款物由具有公开募捐资格的 组织管理。”

    二审稿修改稿则直接删去了“不得采取公开募捐方式开展公募募捐”这一禁止性规定,增加了“基于 目的”的规定。

    捐赠权责被部分调整

    对于捐赠者的权责,二审稿修改稿作出了部分调整。

    首先,一审稿第四十四条曾规定:“捐赠人订立书面捐赠协议或者公开承诺捐赠后经济状况显著恶化,严重影响其生产经营或者家庭生活的,可以不再履行捐赠义务。”二审稿修改稿直接删除了此条。

    一审稿第四十五条规定:“捐赠人有权查询、复制其捐赠财产管理使用的有关资料;捐赠财产价值较大的, 组织应当及时主动向捐赠人反馈有关情况。”二审稿修改稿删除了此条中“捐赠财产价值较大的”这一前提条件。

    其次,促进措施方面,二审稿修改稿第七十六条增加了对企业进行 的税收优惠政策:“企业 支出超过法律规定的准予在计算企业所得税应纳税所得额时扣除的部分,允许结转以后三年内在计算应纳税所得额时扣除。”

    同时增加了一条一审稿所没有的规定:“国家对开展扶贫济困的 活动,实行特殊的优惠政策。”

    但是,二审稿修改稿也删除了一审稿中关于国家建立志愿者注册、志愿服务记录和评价制度的规定,也删除了对为 事业做出贡献的自然人优先帮助的规定。

    回应监管争议

    监督管理方面, 法一审稿公布之后,第九十八条引来了极大争议,该条规定:

    县级以上人民政府民政部门对可能有违法行为的 组织,有权采取下列措施:(一)对 组织的住所或者 活动发生地进行现场检查;(二)要求 组织作出说明,查阅、复制账簿、电子数据等有关资料,采取录音、录像等手段取得与监督管理有关证据;(三)向有关单位和个人调查与监督管理有关情况;(四)经县级以上民政部门主要负责人批准,可以查询其银行等金融账户;(五)法律、行政法规规定的其他措施。

    二审稿将“可能有违法行为”修改为“涉嫌违法”,并将第二项措施中的“采取录音、录像等手段取得与监督管理有关证据”删除。

    法律责任方面,增加了“开展 活动的年度支出以及管理成本的标准不符合规定的;接受附加违反法律法规或者社会公德条件的捐赠的”两项,可以由民政部门予以警告、责令限期改正;逾期不改正的,限期停止活动;情节严重的,吊销登记证书;有违法所得的,由民政部门予以收缴,转给宗旨相同或者相近的 组织;对直接负责的主管人员和其他直接责任人员可以处一万元以上十万元以下罚款;构成犯罪的,依法追究刑事责任。

    网络等平台未履行验证义务,将受处罚。第九十七条规定,广播、电视、报刊以及网络服务提供者、电信运营商未履行本法第二十七条规定的验证义务的,由其主管部门依法给予处罚。

Baidu
map